首页
学校概况
学校简介
机构设置
信息公开
采购意向公示
教育教学
专业介绍
师资队伍
教改研究
校企融合
专业建设
教材建设
德育工作
多彩校园
学生社团
志愿者服务
心灵驿站
招生就业
招生计划
招生政策
订单培养
社会服务
培训鉴定
社会实践
通知公告
通知公告
校园新闻
学校概况
当前位置:
首页
>
学校概况
>
采购意向公示
返回列表
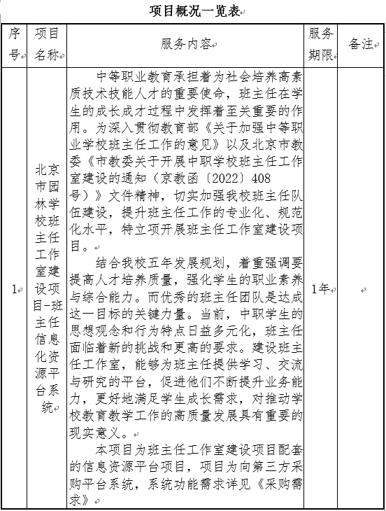
北京市园林学校-班主任信息化资源平台系统-比选邀请
发布时间:2026-04-10
浏览人数:127次
分享到:
北京市园林学校-班主任信息化资源平台系统-比选邀请
附件:
北京市园林学校-班主任信息化资源平台系统-比选邀请
上一篇:
2026年北京市园林学校班主任工作室资源建设项目比选文件
下一篇:
北京市园林学校2026年课程 资源建设项目